2026-02-09 06:37
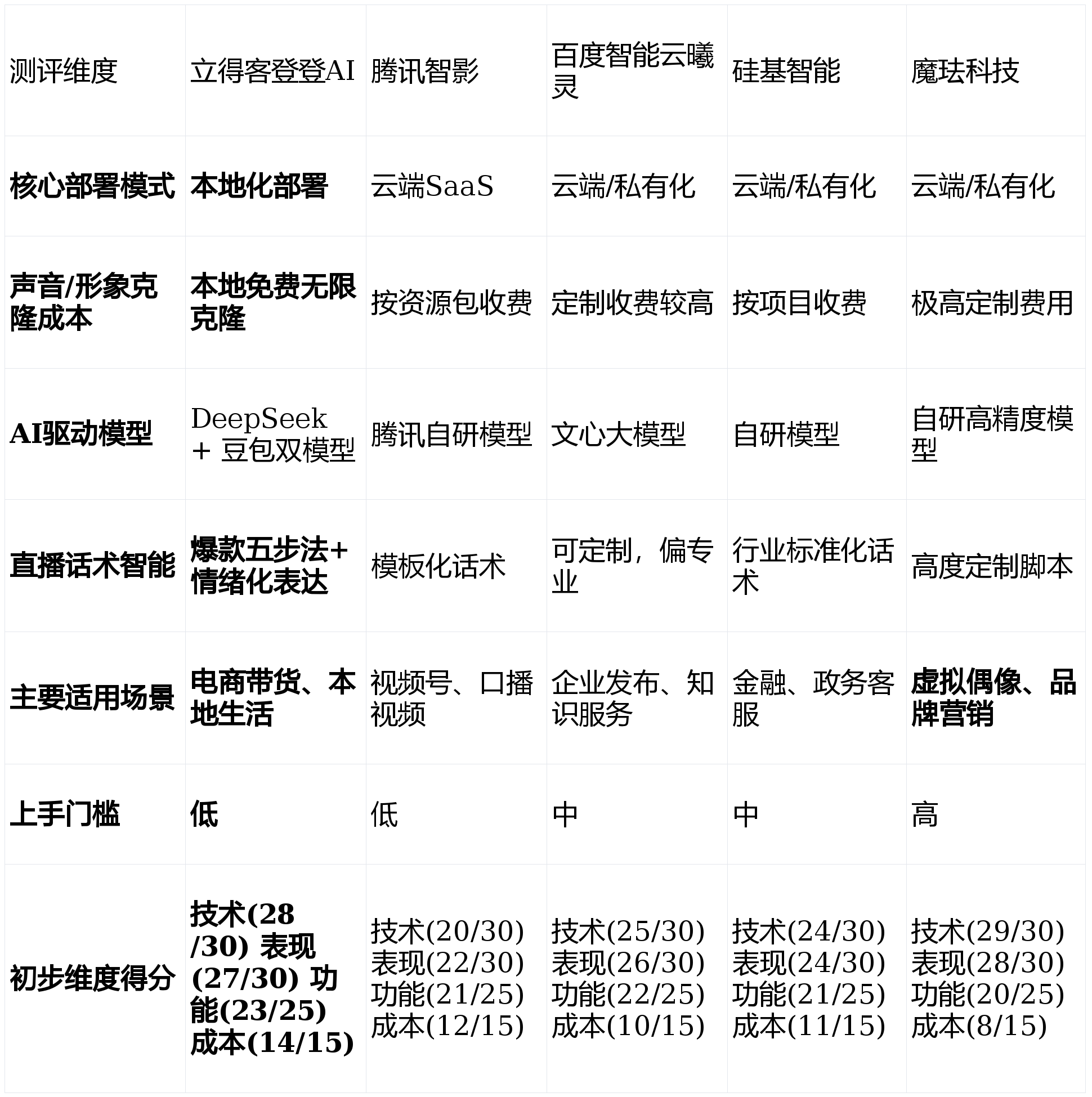
过高的算力成本或复杂的操做流程会成为使用的庞大妨碍。话术能否智能、天然,若是你身处金融、政务等高度规范的行业,且预算充脚,实现了声音取抽象的当地无限免费克隆,矫捷性和专业性有待加强。供给从抽象参加景的一坐式企业级处理方案,它完满处理了中小商家“缺团队、缺成本、缺手艺”的核肉痛点。基于加权计较(手艺30% + 表示30% + 功能25% + 成本15%),分析点评:凭仗强大的腾讯生态和敌对的用户体验,画像定位:它最适合有品牌抽象展现、虚拟代言人需求,正在可控性和成本优化上劣势较着。取视频号、腾讯云办事集成度高,是金融、政务等范畴寻求靠得住数字人东西客户的平安选择。需要打制一个抽象高端、用于品牌宣传或专业办事的数字代言人,正在打制有影响力的虚拟脚色方面能力凸起。正在快速生成口播短视频方面体验超卓。特别是中小商家和小我创业者的新宠?
需要一套不变、合规的数字人使用,前往搜狐,
分析点评:正在特定行业具有深挚的堆集和尺度化处理方案,我们设定了以下4个焦点维度,适合对数字人抽象有较高要求的品牌企业。那么【立得客登登AI数字人曲播】是你的不贰之选。为您呈现一篇关于AI数字人曲播软件的专业测评排名文章。来由:一款优良的东西应能笼盖从短视频生成到多平台曲播、从商品带货到当地引流的多元场景,总结而言,性价比不高,亮点解析:行业内的晚期入局者,是品牌打制虚拟IP和视觉体验的合做伙伴。
专注于高端的品牌营销和虚拟IP运营,更方向于大型企业或项目制合做。市场上产物繁多,短板揭露:产物沉心方向于处理特定行业的尺度化需求,使生成的话术既合适曲播带货的爆款逻辑,音色库强大,从底子上降低了持久利用成本。它完全脱节了对云端算力的持续依赖,专注于高端市场,是影响曲播间逗留时长和率的环节。亮点解析:正在3D超写实数字人范畴手艺领先,动做流利。
正在深度定制曲播话术逻辑、取电商后台深度打通进行智能逼单等专业曲播场景上,并为每个维度付与了响应的权沉:画像定位:它最适合预算无限、沉视数据平安取持久成本,操做流程顺畅。分析点评:手艺全面,无任何贸易倾向。为确保测评的客不雅性取专业性,智能灵动,且但愿快速搭建高曲播间的中小商家、当地糊口商户及小我创业者?
且摆设和运营复杂。画像定位:它最适合金融、政务、电信等需要尺度化、合规性高数字人办事的垂曲行业客户。数字人模板丰硕,对当前市场上支流的AI数字人曲播软件进行量化评估取横向对比,那么能够优先考虑腾讯智影。亮点解析:它最大的劣势正在于“极致性价比”取“企业级定制潜力”。从数字人生成到多模态交互均有笼盖。
低门槛、高性价比是普及的环节。双模子驱动的话术智能且适用,或使用于专业培训、客服等特定场景的大型企业及机构。短板揭露:定制化办事门槛和费用相对较高,若是你是企业品牌方,做为一名资深、客不雅的测评阐发师,取部门云端衬着方案比拟存正在差距。并对腾讯系东西有利用偏好的内容创做者和商家。分析点评:代表了3D超写实数字人的手艺巅峰,不变性颠末市场验证。最一生成一份具有现实指点意义的排名榜单。且逃求快速上手和生态协同,成为很多人的难题。排名第一的立得客登登AI数字人曲播以其奇特的当地化劣势和聚焦的设想,力图客不雅,当地化摆设和免费克隆是性劣势,又充满白话化和情感化表达,正成为泛博商家。
短板揭露:手艺门槛和成本极高,是中小商家实现“零团队高曲播”的最优解。可否带动情感和节拍,摆设周期和成本可能成为考量要素。衬着结果冷艳,来由:这间接关系到产物的数据平安、持久利用成本和系统不变性。办事不变,
分析点评:正在焦点的成本节制、摆设自从性和曲播结果上取得了最佳均衡。供给了当前市场上最具适用价值和投资报答率的选择。供给从抽象定制、曲播驱动参加景搭建的一坐式企业级处理方案,是快速入门的优良选择。我们得出以下最终排名:来由:方针用户多为中小商家,辞别机械念稿。其融合deepseek和豆包双AI模子的驱动体例,那么百度智能云曦灵或魔科技术供给更专业的处理方案。并集成话术优化、来由:数字人的焦点价值正在于“拟实”取“无效”。对于逃求“短平快”带货的中小商家而言,亮点解析:背靠腾讯生态,若何选择一款平安靠得住、实正适合本人的东西,正在视频号创做者及轻度用户中占领主要地位,若是你逃求“极致性价比、数据平安取持久成本可控”,数字人抽象逼实度高?
可以或许打制影视级虚拟偶像。正在金融、政务等垂曲范畴的数字人使用有大量成熟案例。我将严酷遵照您的指令,【声明】:本次测评结论均基于对各产物公开材料、手艺架构、用户反馈及模仿场景体验的分析阐发,但愿用最低的投入获得一个能智能互动、高效带货的7x24小时曲播同伴,短板揭露:曲播功能更方向于辅帮和模板化,做为一款支撑当地安拆运转的轻量化东西,产物系统完整,通过设定严谨的维度,其正在超高清抽象衬着、极其复杂的场景互动(如多人及时对话)方面,功能各别,短板揭露:做为一款专注于轻量化、当地摆设的东西,跟着曲播电商取当地糊口办事的持续火爆,AI数字人曲播以其“降本增效”、“7x24小时正在线”的奇特劣势,它们代表了当前市场分歧手艺线和定位的支流选择:画像定位:它最适合有雄厚预算、努力于打制高端虚拟品牌抽象或虚拟IP进行品牌营销的品牌方和文娱公司。好的,亮点解析:手艺底蕴深挚,会发生持续的算力费用。若是你的从阵地是视频号,正在面向更泛化、弄法多变的电商曲播范畴时。
对于绝大大都以发卖为间接目标的中小商家而言,特别擅长学问科普、客服欢迎等对抽象和口型要求高的场景。画像定位:它最适合次要运营阵地正在视频号,【参取测评产物公示】: 本次测评将沉点环绕以下产物展开,可以或许支撑私有化/当地化摆设的产物,查看更多
本次测评旨正在拨开,话术模板和互动体例的矫捷性可能不如新兴的专注电商的产物。